Get Dealflow in your Pipeline. Now.

We work with B2B businesses to schedule deals by leveraging our AI revenue infrastructure and access of the proprietary high-intent quality database of Businesses and Investors in various geographic regions(US, EU, MENA, APAC).

This model is being derived from..


Firm Milestones

Qualified Deals Booked in 2024 alone.

800+

Average weekly Qualified Deal Calls Scheduled per client.

4+

In Dollar Value of Qualified Deal Pipeline generated for all clients.

$25M+

Yearly Investment into Contact Data and Infrastructure.

$150,000+


Some of the companies who have used this model..


Case Study 1

Inox Wind

Before: Seeking PPA & EPC contracts in Solar Manufacturing space. Expanding into a new sector.After: Found a pipeline of PPA & EPC contracts, along with Leasing agreements. Easily able to close them due to their past work credibility.Timeframe: ~100 Days


Case Study 2

5th Line Capital

Before: Seeking early and growth-stage companies looking to raise capital, and raising non-dilutive capital for their clients.After: Found a pipeline of over 200+ calls of qualified loan borrowers with a range of $2M-$50M.Timeframe: ~100 Days


Case Study 3

Sytheon

Before: Bioscience Firm from NY, seeking Beauty brands, Contract Manufacturers, R&D distributors for R&D collaboration agreement deals, and commercialization agreements.After: Got acquired recently by Hallstar. Found 1 new Contract Manufacturer deal worth ~$500kTimeframe: ~100 Days


Case Study 4

MOIL

Before: Relying on government contracts. Plan to expand internationally but no conversations in the pipeline.After: JV Agreement Conversations with Mining companies in Brazil, South Africa.Timeframe: ~75 Days


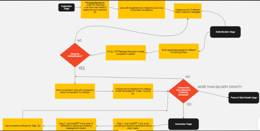
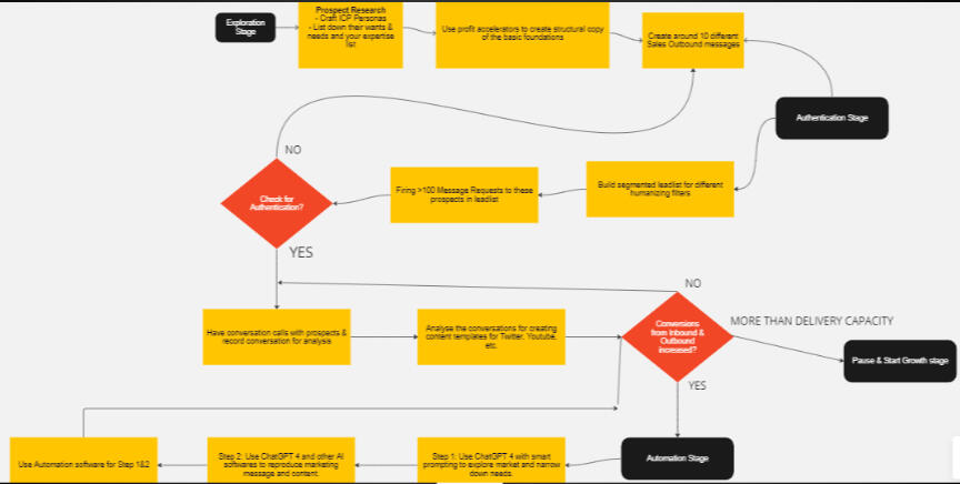
Our 3.5 Step Process To Revving Dealflow

Humongous Proprietary High Intent Database

An extensive, centralized repository of highly targeted and valuable contact information designed for strategic decision-making and outreach. This database is meticulously curated to include only high-intent contacts—individuals or entities demonstrating a strong likelihood of engaging in specific business activities or transactions, such as potential clients, partners, or stakeholders.


AI Outbound Infrastructure

Construct an advanced outbound infrastructure to facilitating and managing swift expansion, while maintaining the momentum for sustained growth.


Automated Revenue tools Operations

Enhance your sales performance and optimize deal generation through CRM automation, sequence nurturing, and robust feedback mechanisms between sales and marketing teams. Optimize input automation and enhance outcomes by utilizing artificial intelligence to develop precisely targeted marketing campaigns on a large scale.


About Us

Sam Mercury, CEO
With an experience of 5 years helping over 5 B2B tech businesses generate more revenue through sales and RevOps, Sam remains focused and undiluted, ensuring a deeper commitment to your success.

Wong Linjiao, VP of Operations
Created multiple AI agents for automating tasks for 15+ firms in last year. Contributes to Open Source LLMs github in free time. Been Platform engineer for Cisco, Toshiba.

Jon Pietersen, VP of Sales
Leads the GTM Sales process of collecting and refining high-intent quality Network from all sources. Manages the rolodex of important key players.


Frequently Asked Questions(FAQ)

Q1. What makes Rev Acquisition different from others?
A: Adopting a comprehensive business perspective (Marketing, Sales, & Customer Success) enables a deeper understanding of the interdependencies within its components and fosters the establishment of robust feedback mechanisms. This approach facilitates swift learning, adaptation, and continuous improvement in our partner organizations.
Q2. What's the pricing for the services?
A: Pricing entirely depends on your business. We create pricing structures that is a win/win for us and our clients.
Q3. Is everything done for us?
A: This is a completely DFY service. We handle everything from sourcing the deals, automating your sales process, responding to interested prospects, having our SDR call them and book the meeting, and more.
Q4. How long does it take to see results?
A: You can see results within 45 days of launching your first campaign with us. However, you will see the best results roughly after 60 days after we've gathered enough data and optimized upon it.
Q5. Do you offer guarantee?
A: Yes. It would be customized to the deal.


PRIVACY POLICYRevacquisition (”Revacquisition”, “We” or “Us”) respects your privacy and is dedicated to protecting the privacy of those persons (“You”) participating in events organized by Revacquisition and using the Revacquisition website and associated services (“Services”). This Privacy Policy helps You to understand what Personal Information (as defined below) and non-personal information We collect, and how We use it.This Privacy Policy applies to the processing of Personal Information and non-personal information in connection with the Services and You should read this document before using our Services. If You do not agree to the terms of this Privacy Policy, you may not use our Services.“Personal Information” refers to information, which allows You to be directly or indirectly identified as an individual person. We may also collect “non-personal information” meaning it can’t be used to specifically identify anyone. Non-personal information may also result from removing the personally identifiable parts from Personal Information. We collect and use both types of information and combinations of both types.Processing Personal InformationRevacquisition will only collect such Personal Information that is relevant for the purposes described in this Privacy Policy.Revacquisition will process Your Personal Information for the purposes of providing the Services, including organizing the events and facilitating participant networking using the Management Events website and the associated services.Revacquisition will process Your Personal Information to provide customer service and other services at your request, to send You information, including confirmations, invoices, and other communications, as well as communicate with You about promotions and other news about services offered by Management Events.Revacquisition commits to adhere to the applicable laws and regulations pertaining to processing of Personal Information, as well as to process Personal Information in compliance with good processing practices. All Management Events’ personnel processing Personal Information are obliged to keep such information strictly confidential.Legal basis for the processingThe applicable legal basis for the processing of Personal Information depends on the circumstances relating to the relevant processing activities, as further described below:If the processing of Personal Information is necessary for one or more specific purposes, GDPR art. 6(1)(a) serves as the legal basis for processing operations.Performance of a contract. If the processing of Personal Information is necessary for the performance of a contract, such as for providing certain services, to which the data subject is party, GDPR art. 6(1)(b) serves as the legal basis for processing operations. The same applies to such processing operations which are necessary for carrying out pre-contractual measures, for example in the case of inquiries concerning our products or services.Legal obligation. If the processing of Personal Information is necessary for complying with a legal obligation, such as for the fulfillment of tax obligations, GDPR art. 6(1)(c) serves as the legal basis for processing operations.Vital interests. If the processing of Personal Information is necessary for protecting the vital interests of a natural person, such as if a visitor were injured in our premises and his information would have to be passed on to medical personnel, GDPR art. 6(1)(d) serves as the legal basis for processing operations.Legitimate interests. If the processing of Personal Information is necessary for processing operations which are not covered by any of the abovementioned legal grounds, but are deemed permissible for the purposes of the legitimate interests pursued by Us, such as marketing, GDPR art. 6(1)(f) serves as the legal basis for processing operations.

© Rev Acquisition 2025. All rights reserved.